IN612L是美国公司INPLAY的SOC产品系列之一,具有多模协同2.4G无线协议栈,支持2.4G私有协议栈以及蓝牙5.0全协议栈的SOC芯片。如2mbps高数据速率模式,125kbps/500kbps编码物理速率支持,以及扩展的广告功能。用户定义的SDR协议栈(2.4G协议栈)及其内置的Bluetooth 5协议栈可以同时运行,因此可以很好地解决和优化许多复杂的网络应用。
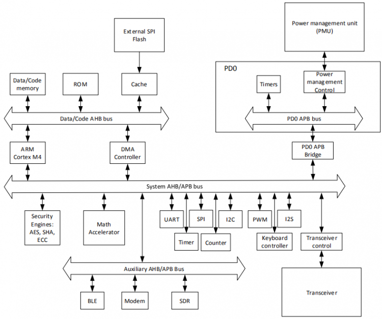
该芯片内置32bit ARM Cortex-M4F CPU 支持浮点运算,内部包含256Krom,512K Flash以及64KB SRAM,SRAM可以用作复杂算法和应用的用户数据空间。芯片内部增加数字加速引擎,加密模块,语言处理模块,数字加速引擎最多能处理16*16矩阵运算,支持矩阵加、减、乘、除等多种运算。...
继续阅读完整内容
请查看下方广告以解锁文章剩余内容
IN612L是美国公司INPLAY的SOC产品系列之一,具有多模协同2.4G无线协议栈,支持2.4G私有协议栈以及蓝牙5.0全协议栈的SOC芯片。如2mbps高数据速率模式,125kbps/500kbps编码物理速率支持,以及扩展的广告功能。用户定义的SDR协议栈(2.4G协议栈)及其内置的Bluetooth 5协议栈可以同时运行,因此可以很好地解决和优化许多复杂的网络应用。
该芯片内置32bit ARM Cortex-M4F CPU 支持浮点运算,内部包含256Krom,512K Flash以及64KB SRAM,SRAM可以用作复杂算法和应用的用户数据空间。芯片内部增加数字加速引擎,加密模块,语言处理模块,数字加速引擎最多能处理16*16矩阵运算,支持矩阵加、减、乘、除等多种运算。加密模块可以为客户提供更好的加密算法,支持AES128、AES256、SHA-1,SHA-2和ECC加密功能,以及内部有唯一ID号,语言处理模块支持1:4语言压缩跟解压,支持PDM及I2S输出。
蓝牙5.0(1对4) IN610 对标型号NRF52832
蓝牙5.0(1对25) IN610L 多点连接+远距离,对标型号NRF52840
蓝牙5.0+2.4G IN612L 兼容IN610L,可以连300个点,对标型号NRF52840
主要应用于室内定位,AR游戏机和体感游戏,降低延迟点和更多连接点,体验感更佳。
IN612主要特性:
BT5.0
完全兼容蓝牙5.0规范;
最高支持2Mbps的通信速率;
支持远程传输(152kbps/500kbps);
支持扩展广播模式
SDR(软件定义无线协议,即2.4G私有协议)
灵活的接受/传输控制;
用于低功耗设计的事件触发模式;
正在的双向传输;
目前唯一与蓝牙5协议同时进行;
处理器和内存
ARM M4F处理器高达64MHZ 256K ROM;
64KB SRAM;
1Kb efuse内存(制造商ID,安全密钥存储);
512KB FLASH(需要叠加,支持XIP模式);
支持空中升级(OTA);
RF性能:
接受灵敏度 -104.5dBm@ 125kbps;
接收灵敏度 -97.5dbm@ 1Mbps;
最大输出功率:3dBm;
超低功耗
TX:0dBm 发射电流6.5mA;
RX: 7mA;
深度睡眠电流500nA(RTC开启)
其它特殊功能模块
数字加速引擎;
音频引擎
安全引擎
外设接口
最多支持31 GPIO端口
I2C接口:2个主/从时钟高达400KHz;
主SIP接口:1个 最高时钟16MHz;
从SIP接口:1个 最高时钟4MHz;
可配置2个UART接口 最高时钟2MHZ;
5个专用PWM
1个I2S主和1个I2S从,支持双向传输;
2个PDM单声道,1立体声时钟范围160KHz-5MHz
ISO7816
键盘扫描仪-最多支持14个通道;
3轴QDEC;
11位ADC,最多支持10个通道;
4个计数器/定时器
封装 QFN48 6*6mm
工作温度:-40~85度
对比NORDIC的NRF52832和NRF52840主要优势:
1、拥有2.4G私有协议,延迟更低
2、.INPLAY芯片连接点可以达到1对25个以上蓝牙外围从设备,NORDIC只有1对4-6个
3、IN612L的蓝牙5.0和SDR私有协议兼容
4、用户应用程序64K RAM,还剩有40KRAM用于用户连接
5、每个芯片有独立的ID
6、底层协议可供用户修改